Friday, 5 February 2021

Schematic Backlight Iphone 6

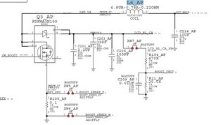
Schematic Backlight Iphone 6. So, you repaired the backlight on your iphone 6, but the brightness doesn't go fully bright anymore? Iphone 6 back light repair is very common issue with the iphone 6 now a days if you can not solve it let us for you.here we will be demonstrating on how to.

iPhone 6 Back Light Solution Jumpers | mobile tips bd
iPhone 6 Back Light Solution Jumpers | mobile tips bd from 2.bp.blogspot.com
Spkr amp,strobe1616 n61_mlb display:chestnut,backlight driver n61_mlb. An.pcb for samsung and apple in two different formats! Iphone 6 back light repair is very common issue with the iphone 6 now a days if you can not solve it let us for you.here we will be demonstrating on how to.

Iphone 6 plus half backlight solution step by step, explainig how you will found using zxw.iphone 6 plus sin luz en la mitad de la pantalla, les.

Identifiable by the model numbers a1549, a1586, and a1589. (1) discover how you can become an expert with your iphone! 2 thoughts on iphone 6 service schematics. Download file pcb all samsung + iphone (padsviewer version 9.5):


logoblog

No comments:

Post a Comment